The Engineering Compass
Subscribe
Sign in
Home
System Design
Golang In Depth
Book Reviews
Archive
Leaderboard
The All-in-One Compendium
A place to keep track of all the articles published and to come. Provides an easy way to access all discussed topics. Updated as needed.
May 10, 2024
•
Diana Darie
1
Latest
Top
Discussions
Building an Audit Logging Solution: Production Scars and Evolutionary Architectures
On lessons learnt when mvps and balancing trade offs aren't enough
Dec 18, 2024
•
Diana Darie
2
1
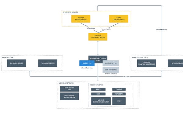
Decentralised Social Media Explained: Inside Bluesky's Federated Architecture
On what makes a system decentralised and federated, Bluesky's current architecture and AT Protocol
Dec 13, 2024
•
Diana Darie
2
1
How to Cron: Advanced Data Structures for Discrete Event Simulation
On algorithmic improvements in the event set management, from O(√n) to O(1).
Dec 9, 2024
•
Diana Darie
3
Payments Systems at Scale: Lessons from Uber's Unified Platform
On the story of how Uber's engineering team transformed a maze of payment systems into a unified platform that powers millions of transactions daily
Nov 16, 2024
•
Diana Darie
4
Understanding the Dual-Write Challenge in Multi-System Environments
On the risks of data consistency, the causes behind synchronisation issues, and strategies to mitigate these problems.
Aug 25, 2024
•
Diana Darie
3
Common microservice failures and how DoorDash mitigates them
On the different pitfalls that arise in distributed systems, what are some of the localised solutions, what can be done at a more global level and how…
Jul 8, 2024
•
Diana Darie
5
Coding Theory: Hamming Distance, Code, and Bound
Attempting to dive into the basics of coding theory
May 14, 2024
•
Diana Darie
3
From Pixels to Information: A Comprehensive Guide on QR Codes
On what QR codes are, why do we use them, and how do we encode/decode information through them
Apr 5, 2024
•
Diana Darie
4
Least Frequently Used (LFU) Cache - Design and Implementation
On how LFU works and how to implement an optimal solution.
Mar 21, 2024
•
Diana Darie
2
See all
The Engineering Compass
Demystifying the engineering marvels and dissecting the complex architectural decisions behind today's most popular digital platforms.
Subscribe
The Engineering Compass
Subscribe
About
Archive
Sitemap
This site requires JavaScript to run correctly. Please
turn on JavaScript
or unblock scripts